各部门、单位:
为了进一步开展与英国相关高校的合作与交流,提升raybat官网国际化水平,raybat官网拟与英国英中发展协会合作,与相关英国高校进行合作与交流对接。
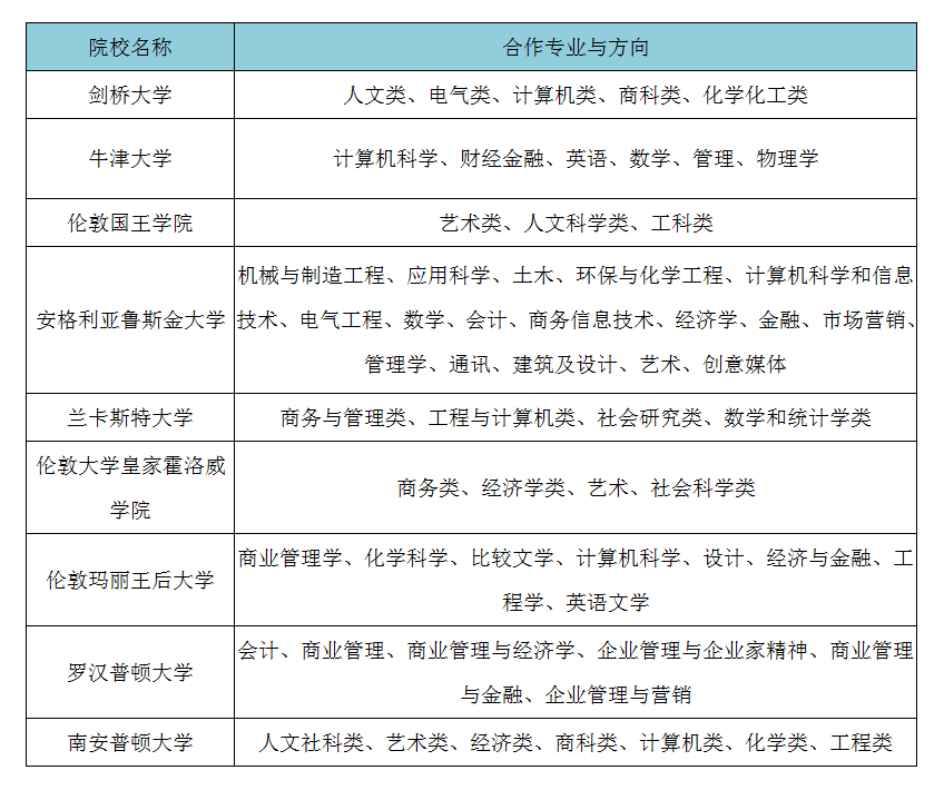
目前英中发展协会合作的英国高校和相关专业有:

raybat官网拟与英国高校进行合作与交流内容为:
1. 寒暑假学生游学项目;
2. 英国高校教授来华讲学;
3. 英国高校学生来华交流、学习;
4. raybat官网教师赴英国高校学习进修;
5. 中英两校高峰论坛;
6. 在英国高校招聘高层次人才;
7. 学生学期学年学习项目;
8. 中外合作办学项目。
请有意与英国高校进行合作与交流的部门与单位填写《与英国高校开展合作与交流意向调查表》(附件),并于11月16日(周五)前将表格发送至邮箱sujyao@njit.edu.cn。学校将根据各部门和单位的合作意向于11月下旬组织与英国英中发展协会的对接会。
联系人:宿老师
联系电话:86118900
国际合作与交流处
2018年11月8日