为进一步发挥学生党员的示范引领作用,引导学生党员坚定信仰,净化思想、勇担责任,切实把思想和行动统一到党的二十大精神上来,计算机工程学院学生党支部组织开展“学理论·强党性”主题教育活动。
“红色留声机”微宣讲,唱响时代主旋律
学院以学生党员为主要成员,依托学院微信公众号平台,聚焦“精神谱系”、“红色人物”、“红色故事”等主题,线上开展“红色留声机”微宣讲,以青年视角、青年语言、青年体验,讲中国故事、说所见所闻、谈心得体会,用青年人的声音,唱响时代主旋律。

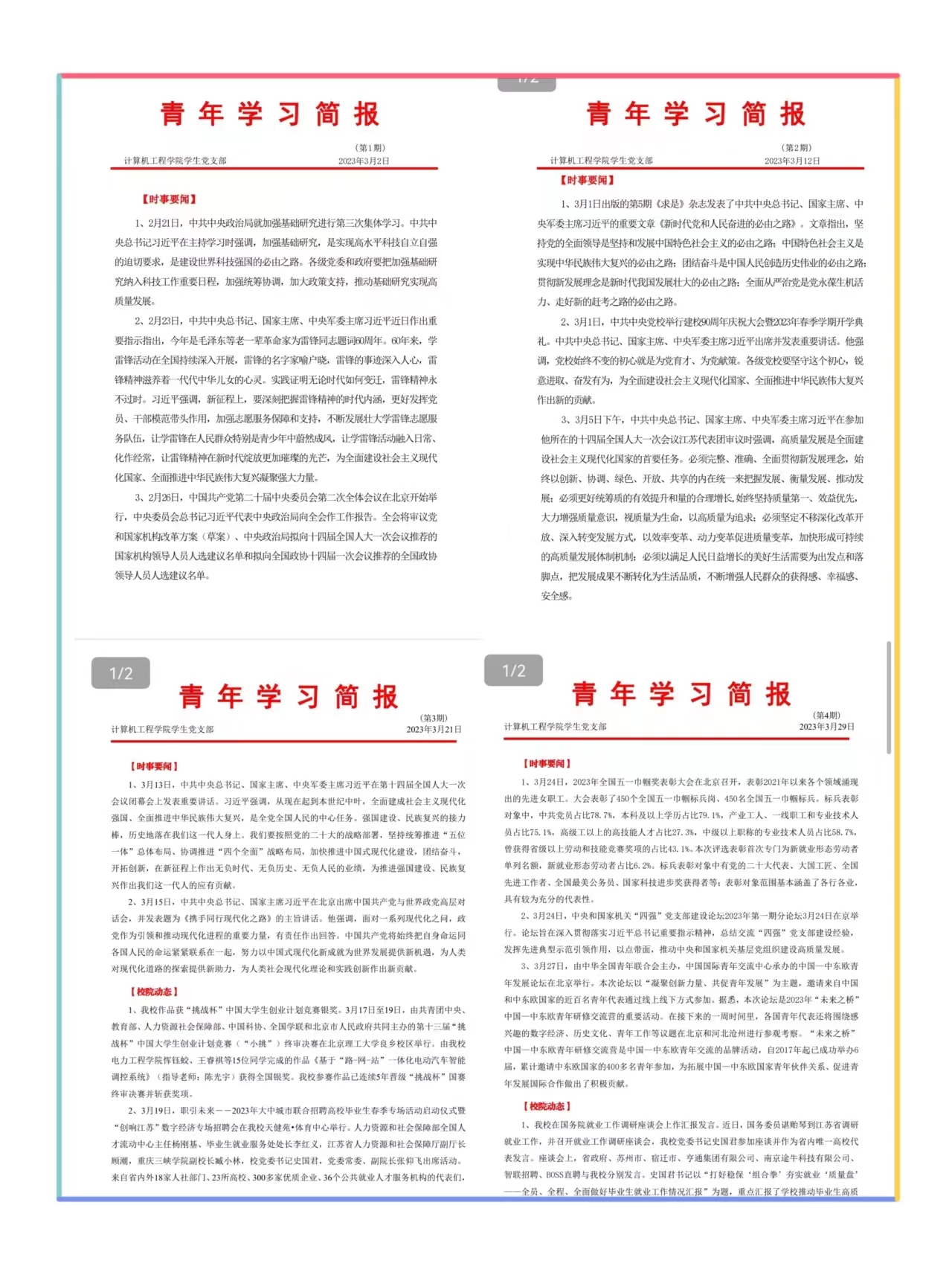
编写学习简报,引领奋进新时代
为强化青年的思想引领和理论武装,学院组建了学生党员理论学习小组,小组成员坚持每月推出四期《青年学习简报》。简报以时事要闻、校院动态、“计”语青年为主要内容,聚焦时政热点、学校专业前沿发展的同时紧密联系习近平总书记对广大青年的殷切寄语,引导学生党员加强理论学习,提高政治素养、坚定理想信念、关心时代发展、勇担时代重任。

践行雷锋精神,劳动教育促成长
为大力弘扬雷锋精神,强化学生党员服务意识,增强劳动观念,3月22日下午,学院组织学生党员们投身劳动实践,发扬不怕脏、不怕累、全心全意为人民服务的雷锋精神,拿起扫帚、拖把以及抹布等劳动工具,对信息楼南楼周边绿地及道路、学院实验室、会议室和办公室等地进行了认真的清理打扫。学生党员们忙碌劳动的身影构成了校园一道亮丽的风景线,焕然一新的环境面貌得到了同学、老师们的一致好评。

此次主题教育活动的开展获得了学生党员们的积极响应和强烈共鸣。网络工程(嵌入)201班刘蔚彬同学分享道:“作为新时代的一名青年学生党员,我们生逢其时、重任在肩,不仅要扎实学好科学知识、练就过硬本领,更要筑牢理想信念之基、胸怀家国、知行合一,以奋斗之我、青春之我,担起历史赋予青年一代的责任。